发布时间:2025-04-29
近日,为提升工业产品质量监督抽查工作的科学性、规范性,依照《产品质量监督抽查管理暂行办法》,市场监管总局结合最新标准发布实施情况,拟制修订电动平衡车等134种产品质量监督抽查实施细则。其中,涉及读写作业台灯、嵌入式通用灯具、机动车外部照明及光信号装置等3类照明产品质量监督抽查实施细则。反馈意见截止时间4月27日。具体反馈方法和途径可点击下方“阅读原文”进行了解。

与之前监督抽查实施细则相比,本次发布的3项照明产品实施细则(征求意见稿)有2处调整。
一、检验产品类型进一步细分
“读写作业台灯实施细则(征求意见稿)”将检测产品类型分成“儿童青少年用读写作业台灯”和“读写台灯(除儿童青少年用读写作业台灯)”。两类产品的部分检测项目名称和对应的检测标准方法有所不同,具体如下表。

二、检验方法涉及标准有所调整
“读写作业台灯实施细则(征求意见稿)”规定,在结构、外部接线和内部接线,防触电保护,耐久性试验和热试验,耐热、耐火和耐起痕等检验项目中,增加了“GB/T 7000.1—2023 灯具 第1部分:一般要求与试验”和“GB/T 7000.204—2023 灯具 第2-4部分:特殊要求 可移式通用灯具”等国家标准的检测方法。
“嵌入式通用灯具实施细则(征求意见稿)”规定,在结构、外部接线和内部接线,防触电保护,耐久性试验和热试验,耐热、耐火和耐起痕等检验项目中,增加了“GB/T 7000.1—2023 灯具 第1部分:一般要求与试验”和“GB/T 7000.204—2023 灯具 第2-4部分:特殊要求 可移式通用灯具”等国家标准的检测方法。
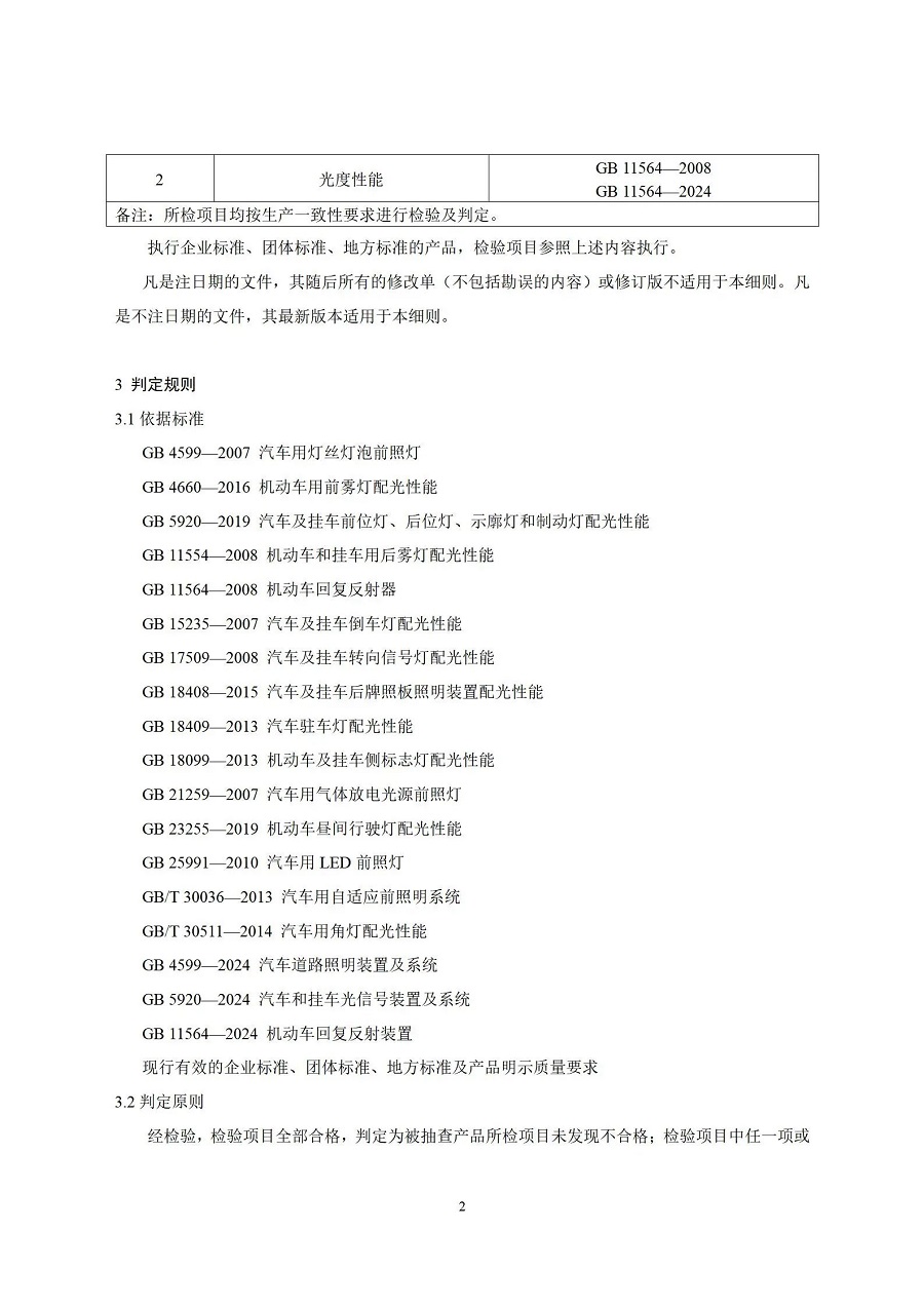
“机动车外部照明及光信号装置产品”规定,在配光性能检测项目中,新增“GB 4599—2024 汽车道路照明装置及系统”和“GB 5920—2024 汽车和挂车光信号装置及系统”等国家标准的检测方法。在光度性能检测项目中,新增“GB 11564—2024 机动车回复反射装置”国家标准的检测方法。
2025年版“读写作业台灯产品质量监督抽查实施细则”(征求意见稿)





2025年版“嵌入式通用灯具产品质量监督抽查实施细则”(征求意见稿)



2025年版“机动车外部照明及光信号装置产品质量监督抽查实施细则”(征求意见稿)



转自:中国照明电器协会公众号



























































































































































































































































































































































































返回列表









远方公众号